About
At the end of my undergraduate journey, I plan to take a bold step toward shaping my future in technology and innovation. Currently pursuing a BTech in Computer Science at Shiv Nadar University, I've spent the past few years building a strong foundation in software development, AI, and data science. Looking ahead, I'm preparing for international exposure through internships and research opportunities. My ultimate goal is to combine technical expertise with entrepreneurial flair, creating solutions that are both innovative and practical while continually pushing my personal boundaries.
Skills
Soft Skills
Languages
Places I've Worked
Here are some of the companies I've had the pleasure to work with.
Exicom
At Exicom, I built an AI assistant using LangChain and Ollama that helped users get quick answers about the products. I mainly created a system that could predict where EV charging stations would be most needed, ranking different locations based on how well they'd work. To figure out the best spots for charging stations, I looked at things like population density, traffic patterns, and about 10 other factors that affect how useful a location would be. One of my main projects was building a system that could process hundreds of requests at once without crashing, making sure errors were caught and handled properly.
Defence Research & Development Organization
In this project, I developed a Military Logistics Planning system using Genetic Algorithms to optimize fuel management for continuously patrolling vehicles. The system needed to handle a fleet of four vehicles over a 15-day period, ensuring they maintained at least 30% fuel capacity while minimizing operational costs. I implemented dispatch and gathering strategies for refueling vehicles from three hubs, with two hubs having a 10% surcharge. The solution I developed achieved a 14-15% cost reduction compared to baseline approaches. I added features like real-time monitoring, automated alerts for vehicle status changes, and data logging for analysis. Using K-means clustering, I analyzed vehicle movement patterns to improve decision-making. The system handled complex scenarios - like when multiple vehicles needed refueling simultaneously - by automatically coordinating gathering points and optimizing refuel scheduling. The project gave me hands-on experience with genetic algorithms, clustering techniques, and real-time monitoring systems while solving a practical logistics challenge.
Where I've Studied
Here's my academic background and the institutions I've attended.
Shiv Nadar Institution of Eminence
Frankfurt School Blockchain Center (FSBC)
City Montessori School
Some of the projects that I worked on
I've worked on a variety of projects, from simple websites to enterprise applications. Here are a few of my favorites.
ClerkTree
Im currently building ClerkTree, I created an AI system that helps manage customer service in a more personal way. It's like having a smart assistant that can talk to customers, handle their documents, and schedule meetings - all while keeping things secure and organized. What I really enjoyed working on was making it handle different types of documents - whether someone uploads a PDF, Word file, or image, the system can understand and process them automatically. I also added a verification system to make sure all documents are authentic and safe. The system keeps track of everything in a clean database, making it easy to see how it's helping customers and where it can improve. I'm particularly proud of how it can schedule appointments while checking everyone's availability, and even handle voice calls when needed. It's rewarding to see how something I built can make customer service more efficient while keeping it personal and helpful.
VOID.
I'm developing a mobile-friendly image processing tool that utilizes AI segmentation technology. The unique aspect of this project is its ability to run directly on mobile devices without requiring server connections. I'm implementing a compact version of SAM (Segment Anything Model) that operates at significantly higher speeds while maintaining quality results. The app processes images locally using ONNX Runtime, adapting to each device's hardware capabilities. By reducing the model size from 632M to just 5M parameters, I've managed to create a system that can efficiently handle the complete image processing pipeline - from initial capture to final segmentation output. I'm currently working on optimizing the processing speed and fine-tuning the model to ensure it maintains professional-grade segmentation quality while running smoothly on mobile devices.
Research & Academic Work
Here are some of my notable academic projects and research work that I've undertaken during my studies.

Detecting Biases in LLMs on Different Models
I am currently working on a comprehensive research project to detect and analyze biases in Large Language Models across different disciplines and demographics. This project involves designing sophisticated prompts and evaluation criteria to assess LLM performance on academic biographies from various fields including Humanities, Social Sciences, Natural Sciences, and Formal Sciences. My work focuses on examining how LLMs handle information about scientists based on gender, prominence, and institutional affiliation. I am developing semi-automatic evaluation frameworks using scholarly data from sources like DBLP, and implementing human-in-the-loop validation by directly consulting scientists about LLM output accuracy. The research spans multiple disciplines from Computer Science to Sociology, utilizing ground-truth data from established academic databases and repositories.

Similar Cases Recommendation using Legal Knowledge Graphs and neuro-symbolic approaches
I am contributing to the development of an AI-driven legal case recommendation system by focusing on the construction and optimization of the Legal Knowledge Graph (KG). My work involves designing NLP pipelines to extract entities (cases, statutes, legal principles) and their relationships from Indian legal corpora, including Supreme Court and High Court judgments. I am addressing challenges such as multilingual content, heterogeneous citation formats (e.g., SCC, AIR), and jurisdictional hierarchies by implementing rule-based and machine learning models to standardize and link entities.

Manufacturing Quality Analysis
I worked on the statistical analysis portion of a research paper focusing on measurement systems in manufacturing. My specific contribution involved applying discriminability and fingerprinting techniques to analyze measurement reliability data. By examining variations across operators and equipment, I helped assess the consistency of our quality control metrics. While my role focused on the statistical aspects of the research, these findings are part of a broader study that is being prepared for publication. I particularly enjoyed working with real manufacturing data and seeing how statistical analysis can contribute to improving measurement reliability standards. Research paper currently under review for publication.

Fintech Innovation and Failure Analysis
As part of an ongoing research project, I am analyzed the factors contributing to fintech failures, such as regulatory non-compliance, financial mismanagement, and cybersecurity vulnerabilities. My work includes conducting case studies on notable failures, such as Synapse and Koyo Loans, to identify systemic weaknesses. I am also developing innovative frameworks that emphasize decentralized finance (DeFi), self-regulatory organizations (SROs), and AI-driven solutions to mitigate risks and enhance resilience. This research aims to propose regulation-immune strategies for the fintech industry, with findings being prepared for inclusion in a comprehensive research report. This project has deepened my understanding of the fintech landscape and its evolving challenges.

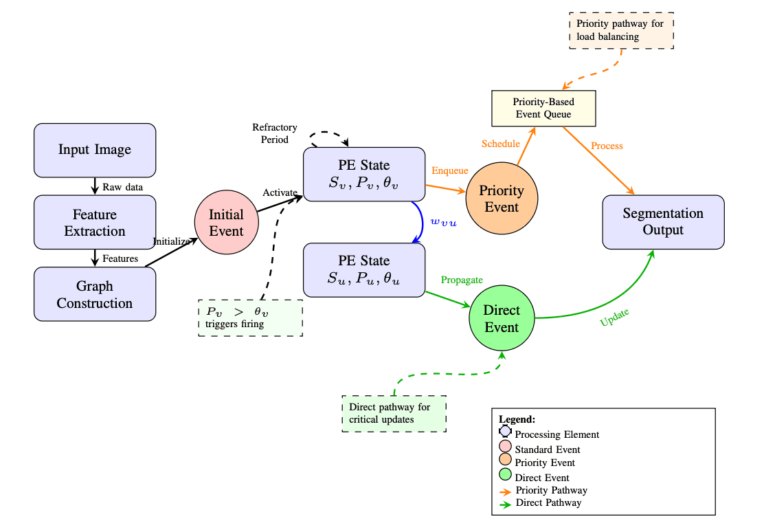
Neuro-Scheduling for Graph Segmentation (NSGS):An Event-Driven Approach to Parallel Image Processing
By modeling image regions as spiking neurons that communicate asynchronously through adaptive events, NSGS eliminates the synchronization bottlenecks plaguing traditional methods. This brain-inspired paradigm dynamically focuses computation on critical areas like boundaries while suppressing redundant operations—achieving 4-5× speedups over YOLOv8 and 3.5-4× over Mobile SAM with comparable accuracy. With 91% parallel efficiency at 8 threads and thermal-aware workload throttling, NSGS delivers real-time segmentation on resource-constrained edge devices.
Academic Recognition, Awards & Certifications
Here are some of my notable academic achievements and recognitions.
2025 Aspire Leaders Program
Selected from over 16,000 global applicants for Harvard Aspire Institute Leadership Program.
Foundational Course on AIP
2023 Delegate
Achieved top 2% selection in Harvard Project for Asian and International Relations from 50,000+ global applicants
Certificate of Appreciation
Awarded Certificate of Appreciation by Raj Nath Singh the Defence Minister of India for academic performance in ICSE Classes X & XII